jojo漫画
学校主页
jojo漫画
jojo漫画简介
jojo漫画简介
jojo漫画公告
jojo漫画新闻
联系我们
本科教育
专业建设
课程建设
教学团队建设
规章制度
表格下载
研究生教育
学术硕士教育
专业硕士教育
导师简介
常用文件
科学研究
管理创新与评价研究中心
jojo漫画 商业模式研究院
天津市重点学科
产学研融合创新团队
科研项目
科研成果与奖励
师资队伍
工商管理系
市场营销系
人力资源系
旅游管理系
酒店管理系
工程管理系
物流管理系
宝石及材料工艺学系
实验中心
学生发展
发展动态
学生组织
就业信息
学子风采
常用文件
党群工作
理论学习
廉政建设
党建工作
工会工作
学院荣誉
人才称号
教师获奖
学生获奖
校友之窗
校友风采
校友活动
校友返校
当前位置:
jojo漫画
>>
jojo漫画简介
>>
jojo漫画公告
>> 正文
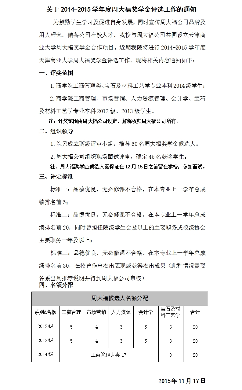
关于2014-2015学年度周大福奖学金评选工作的通知
发表时间:2015-11-17
上一篇:
商学院非期末考试教室安排(一)
下一篇:
关于开展商学院2014级“优秀学风宿舍”、“学习标兵宿舍” 评选活动的通知